天安门第一张主席像的绘制者 --周令钊
2019-10-08 11:37:59 来源:
他叫周令钊,生于1919年5月,今年100岁。

百岁艺术家周令钊先生
1919年5月2日,周令钊出生于湖南平江,从小酷爱美术。抗战爆发,战火蔓延,怀着坚决抗日、誓死救亡的决心,周令钊参加了中共地下党领导的湖南抗敌画会,协同歌咏队、演剧队进行抗日宣传。1942年,周令钊加入柳州的抗敌演剧五队,并随演剧队赴缅甸慰问中国远征军。从昆明到缅甸,周令钊一路走一路写生创作,一幅幅中国军民抗战的作品,在前线流传,起到了很好的宣传效果。

周令钊《云南龙陵》 纸本·水彩 29.2×19.3cm 1944年 此图描绘了大战过后展场上丢盔弃甲的景象。
1948年,周令钊受徐悲鸿邀请,到国立北平艺术专科学校任教,教授速写、水彩和广告设计等课程。
1949年,北平和平解放,许多会议都在中央美院礼堂举行,周令钊忙着参与布置会场,数次描绘毛主席像。当时,年仅30岁的周令钊是中央美院有名的“快手”——构思快、动手快,而且质量有保证。
距离开国大典大约20天,周令钊接到任务:为天安门城楼画一幅毛主席像。

2008年,周令钊回忆1949年开国大典天安门毛主席画像的作画场景
开国大典天安门毛主席画像的诞生
接到任务后,周令钊彻夜难眠,次日就带着助手、学生到天安门开始工作,夜以继日。后来,周令钊接受采访时说,创作的过程就是从艺术角度用心又用心,没有杂念。
1949年9月30日夜,一幅高6米、宽4.6米的作品完成了。画像上,毛主席头戴八角帽,身穿粗呢子制服,脸部稍稍上仰,洋溢着慈祥的微笑。

周令钊为开国大典绘制的毛主席画像,马口铁板·油彩 6m×4.6m 1949年9月
据周令钊回忆:
1949年10月1日要在天安门举行中华人民共和国开国大典。中央领导通过江丰同志找到我,要我为开国大典画悬挂在天安门上的毛主席像,我很激动。
我们是在天安门城楼上大殿外东侧墙边作画。画幅约6.0m×4.6m,画布遇风易起褶皱,画在马口铁皮上较平整。没有放大机,就打格放大,尺子不够长,便用粉线袋弹格放大;没有升降机,便搭脚手架,爬上爬下退远看效果。主席像是根据摄影家郑景康拍摄的黑白照片创作的,戴八角帽,敞衣领,头稍侧,微笑,下部有毛主席书法“为人民服务”(字是按领导要求写的)五个字,十多天日出而作、日落而归按期画好。聂荣臻市长来看过,他认为很像,只是开国大典是庄严的日子,主席的风纪扣还是扣起来好。他走后,我们“扣上了风纪扣”,大功告成,回到家中,刚要休息就听到敲门声,天安门来人说,“像已挂好,周总理等中央首长看过,认为像下方还是不写字好。”我立即和他们乘上来接我的汽车赶到天安门。几个聚光灯把像照得通亮,三架木梯绑成一架长梯靠在像上,我拿着画具爬上去,梯子一闪一闪的,脚下是黑黑的门洞,好在我没有恐高症,涂去字后再画成衣服,画完一部分下梯,挪动梯子再上梯画另一部分,反复数次,终于修得天衣无缝了,天也快亮了,还有几小时开国大典就开始了。

1949年10月1日的天安门广场。摄影:孟昭瑞
“1949年10月1日一早,我和陈若菊赶到学校,随队伍一起去参加开国大典。美院的队伍位于天安门东南侧,在现在中国国家博物馆北门位置,我先看主席像的远看效果,还可以,也听了下周围同志们的反映,都说好,我们放心了、高兴了。
那天是中华人民共和国成立的第一天,毛主席和共产党领导全国人民共同奋斗,无数先烈的牺牲得来一个全新的中国,将来的日子会更加美好。”
开国大典后,周令钊先生还担任了五六十年代每年五一劳动节、十一国庆节仪仗队和文艺大军的队容总设计。

1961年国庆游行仪仗队
“建国第二年起,每年五一节和十一国庆节,天安门前都会举行盛大游行。我担任仪仗队和文艺大军的队容美术总设计,标语牌、彩车、花,每次先画出一副队形长卷,中间要监工,预演时要上天安门城楼看总体效果,成千上万的人,手上拿花,先是百花齐放,从天安门上看去,杂乱呈灰色。其后我们将颜色分队,一队一色,服装、标语牌都注意远看的彩色效果,一次比一次美。”

1961年国庆游行仪仗队
之后,周令钊的美术生涯多次与新中国发展历程结下不解之缘,先后参加了中华人民共和国国徽、政协会徽、中国少年先锋队队旗等设计;主笔设计中国共产主义青年团团旗、中国人民解放军八一勋章、独立自由勋章、解放勋章等。因此也获得了“国家形象”设计师的美誉。

中华人民共和国国徽 周令钊作为中央美术学院(微博)设计团队成员参与设计
新中国国徽诞生
国旗、国徽,是国家视觉形象的核心。中华人民共和国国徽的设计,集中了当时中国第一流的美术第二轮国徽设计和设计专家的才智,是多方参与、阶段性完成、集体创作的结晶。其中,张仃领导的中央美术学院国徽设计小组的方案,在主体创意方面起到了奠基性作用,其方案中的主要构件后来成为国徽的基本元素。周令钊是中央美术学院国徽设计小组的主要成员之一。梁思成领导的清华大学营建系设计的方案,经政协会议选定、中央人民政府批准为国徽图案。后来,高庄设计制作的模型,在政协审议通过的平面图案基础上,又作了立体细节上的重要修改和完善,以浮雕形式将国徽最终定型。

1950年9月20日,中央人民政府主席毛泽东签署主席令,公布国徽图案及对国徽图案的说明。中国政协文史馆提供。
对此,周令钊回忆说:
国徽设计先是全国征稿,后由国务院牵头,成立中央美院和清华大学两个设计小组,清华组长是梁思成,建筑系的几位教师参加设计,美院组长是张仃,设计组成员有实用美术系的张光宇和周令钊,国务院的领导总负责。最后交出的设计方案:清华大学建筑系梁思成小组设计的是一个玉璧,象征完璧归赵,还政于民;美院张仃、张光宇设计的方案里有齿轮麦穗,中间一个大五角星,下面是天安门;我觉得一个大五角星,太像越南国旗国徽,开国大典时中国的国旗——五星红旗已飘扬在天安门广场上空,我就画了一张五星红旗下的天安门,也有齿轮麦穗的设计草图,交给组长张仃同志并由他送到国务院,请领导定夺。后来听参加方案讨论回来的张仃同志说,以中央美院组的方案为主展开深入设计,我认为可能是我们的方案涵盖了国徽的全部重要元素。最终的国徽成型工作交给清华大学,由高庄先生做的浮雕。我能参加国徽的集体创作,非常高兴。高庄先生是我在武昌艺专时的班主任,能和老师一起为国徽设计制作尽一份力,我感到非常光荣。

1950年6月23日,毛泽东主席在全国政协一届二次会议上主持通过国徽审查组拟定的国徽图案,并提请中央人民政府核准公布。中国政协文史馆提供。

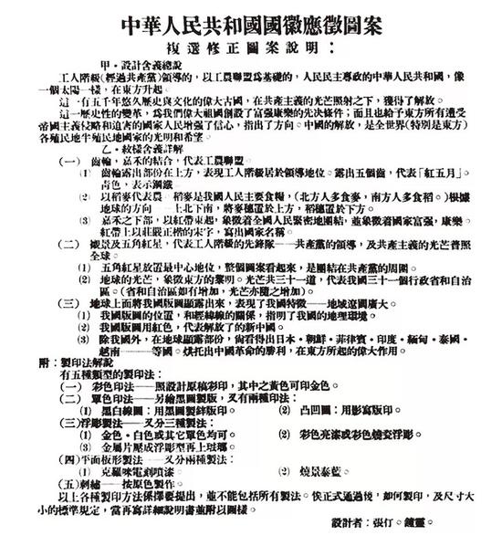
张仃、钟灵,《中华人民共和国国徽应征图案复选修正图案说明》,1949年

张仃、钟灵,国徽第一号第一修正图,38.8x32.7厘米,1949年,中国政协文史馆提供

张仃、钟灵,国徽第一号第四修正图,38.8x32.7厘米,1949年,中国政协文史馆提供


中央美术学院张仃等关于国徽应征图案说明书(复制件),1950年6月15日,原件中央档案馆藏

中央美术学院国徽设计小组,国徽设计方案一(复制件),1950年,中国政协文史馆提供

中央美术学院国徽设计小组,国徽设计方案二(复制件),1950年,中国政协文史馆提供
在1950年展开的工作中,中央美术学院国徽设计小组提供了两套方案。经与周令钊先生本人核实确认,这个以天安门为核心、具有“五星”概念的设计稿是由周令钊先生主创并绘制完成的。该方案正中天安门城楼上左右各四面红旗对称向心招展的图形画法,在他1954年设计的重要招贴作品《庆祝中华人民共和国第一届全国人民代表大会第一次会议》中又再次出现。












